行业应用
行业应用
技术创新无限,创意火花四射!Make Blocks第一期优秀项目展示
2025-07-24 857

在当今快节奏的科技时代,硬件工程师们正在用自己的智慧和创造力推动着电子设计的进步。2025 Make Blocks 限时挑战赛第一期已圆满结束,工程师和同学们在高压下创造出很多优秀项目,今天就带大家来欣赏下他们48小时创造的PCB板,是否达到了你的要求呢?


不同于以往的设计竞赛,Make Blocks采用了独特的"限时挑战"模式——参赛者需要在一周内完成从需求分析到PCB设计的完整流程,并使用指定的KiCad软件和eZ-PLM平台。这种高压环境不仅考验了工程师的技术实力,更锻炼了他们的快速反应和项目管控能力。


第一期以MCU和HMI主题来设计,以下是四个脱颖而出的优秀项目,让我们一起感受工程师们和同学们的创新思维和精湛技艺。



项目一:STM32热成像系统 - 温度可视化的先锋


image.png

3D图

核心亮点: 基于STM32F103VCT6的热成像系统主控板

这个项目展现了模块化设计的精髓。设计者巧妙地将整个热成像系统分解为主控单元和人机交互两大模块,为后续的功能扩展留下了充足空间。


技术特色:

  • 采用成熟的STM32F103VCT6作为主控,100pin封装提供丰富的扩展接口
  • 集成TFT显示屏接口,支持实时热成像数据显示
  • 完善的电源管理:USB供电+LDO转换,确保系统稳定运行
  • 人性化设计:多功能按键+LED指示灯,操作体验优秀
0
原理图
image.png

PCB



项目二:ATSAMD51简易示波器核心板 - 测量仪器的新选择


核心亮点: 基于ATSAMD51J20A的高性能测试测量平台

这个项目完美诠释了"核心板+扩展板"架构的优势,设计者用ATSAMD51替代了原有的STM32G031方案,性能提升显著。


技术特色:

  • 120MHz Cortex-M4F内核,带硬件浮点单元,满足实时信号处理需求
  • 双路12位ADC,支持2mVpp-30Vpp宽范围信号采集
  • 集成PWM DDS信号输出,可生成任意波形
  • 完整的人机交互:128×128 OLED显示+按键+旋转编码器
电路原理图.png
原理图
图片
PCB


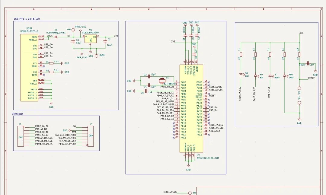
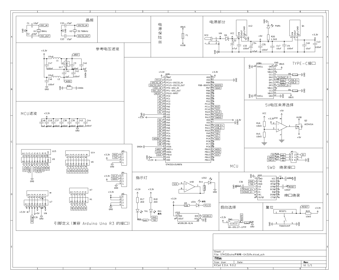
项目三:STM32Duino兼容板 - Arduino生态的性能升级


图片

3D图

核心亮点: 完全兼容Arduino Uno R3的STM32G431开发板

这个项目的巧思在于保持了Arduino的易用性,同时引入了STM32的高性能。对于从Arduino入门的开发者来说,这是一个完美的进阶选择。


技术特色:

  • STM32G431RBT6主控,性能比传统Arduino提升10倍以上
  • 完全兼容Arduino Uno R3接口和编程方式
  • 创新的蛇形排针设计,免焊接即可使用
  • 增强的电源管理和精密基准电压设计

图片

原理图

图片

PCB



项目四:XIAO SAMD21复刻版 - 小尺寸大能力


图片

3D图

核心亮点: 使用TQFP-48封装复刻经典XIAO核心板

这个项目展现了工程师对细节的把控能力,在保持原有设计精髓的同时,通过封装变更提升了可制造性。


技术特色:

  • ARM Cortex-M0+架构,48MHz主频,性能均衡
  • 超紧凑设计:21×17.8×3.5mm,便携性极佳
  • 丰富接口:14个功能引脚,支持PWM/ADC/DAC/通信接口
  • 多彩LED指示系统,状态一目了然

图片

原理图

图片

PCB layout


总结


这些项目的成功不仅仅体现在技术层面,更展现了工程师们和同学们在压力环境下的适应能力:

  • 快速学习能力: 许多参赛者从零开始学习KiCad软件,在短时间内掌握了专业PCB设计工具的使用。

  • 项目管控能力: 限时挑战迫使参赛者建立"最小可行方案"思维,在时间压力下做出合理的技术权衡。

  • 创新思维体现: 每个项目都有独特的创新点,从模块化设计到兼容性方案,从性能优化到用户体验,充分体现了工程师的创造力。


这四个项目共同指向了一个重要趋势:模块化设计正在成为硬件开发的主流方向。通过将复杂系统分解为独立的功能模块,不仅降低了开发难度,也提高了系统的可维护性和可扩展性。


免责声明:本文采摘自“硬禾学堂”,本文仅代表作者个人观点,不代表ITB8888通博及行业观点,只为转载与分享,支持保护知识产权,转载请注明原出处及作者,如有侵权请ITB8888通博删除。

北斗/GPS天线咨询

板端座子咨询

连接器咨询

获取产品资料

ITB8888通博

  • 网站地图